24小時咨詢熱(rè)線:
400-104-8008
公司首頁
企業概括
公司簡介
企業宣傳手冊
發展曆程
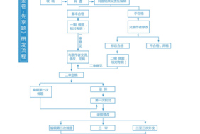
研發流程
新聞中心
公司動态
行業動态
課件(jiàn)及試題分(fēn)享
産品展示
高三年(nián)級
高一高二
專項突破
産品視頻
企業文化
公司工(gōng)作(zuò)照(zhào)片
企業榮譽
企業宣傳
研發流程
電子樣卷
聯系我們
搜索
當前位置:
首頁
>
企業文化
>
企業宣傳
>
企業宣傳
企業宣傳
企業宣傳
01
02
03
04
05
06
07
08
在線客服
聯系我們
咨詢熱(rè)線
咨詢熱(rè)線
400-104-8008
關注我們
關注我們 了解更多